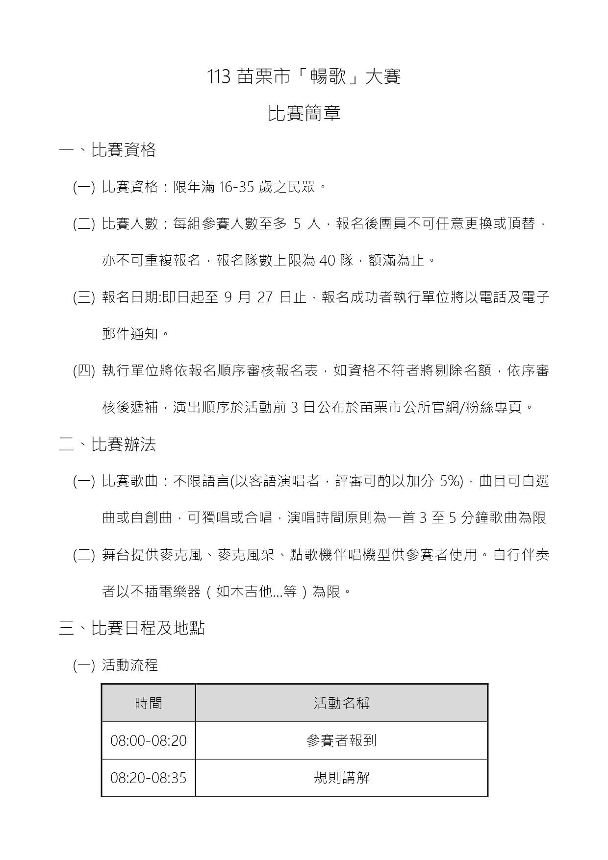
苗栗市公所將於10/5(星期六)在玉華里社區活動中心辦理113年苗栗市「暢歌」大賽, 總獎金達10萬元!! 曲目不限! 歡迎16-35歲青年組隊報名參加! 報名方式: 請至指定報名網站(網址:https://www.beclass.com/rid=294d9b566c53d40367cb )登錄報名資料 更多詳細資訊,可搜尋FB粉絲團或Google搜尋「苗栗市公所」,或洽詢專線:037-356936 陳小姐
苗栗市公所將於10/5(星期六)在玉華里社區活動中心辦理113年苗栗市「暢歌」大賽, 總獎金達10萬元!! 曲目不限! 歡迎16-35歲青年組隊報名參加!
報名方式: 請至指定報名網站(網址:https://www.beclass.com/rid=294d9b566c53d40367cb )登錄報名資料
更多詳細資訊,可搜尋FB粉絲團或Google搜尋「苗栗市公所」,或洽詢專線:037-356936 陳小姐